协会介绍
组织结构
协会领导
理事会
监事会
工作委员会
协会章程
会费管理办法
历史回顾
行业动态
协会工作
党章党规
上级精神
学习资料
办证指南
相关法律法规
在线申办
通知公示
涉台查询
投诉指南
风险提示
维权申请
救助申请
体检预约
个人会员考核
在线培训
意见建议
疑似不良行为信息
法律法规
政策文件
公证杂志
涉台公证书核验转递及公证复查争议投诉
北京市公证协会
本栏目内容仅供内部人员工作参考,严禁外传,一经发现资料外泄,我们将严肃处理,并追究法律责任。
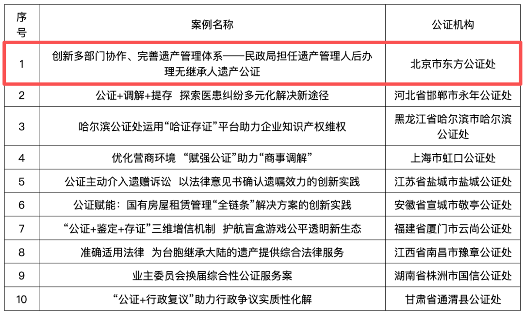
近日,湘潭大学司法部公证理论研究与人才培训基地发布2024年度中国公证十大典型案例。这些典型案例来自各地推荐的120篇案例,经公证行业专家与法学专家初评、终评以及评审委员会复核等程序,最终得以确定。其中,北京市长安公证处报送的案例被评为2024年度中国公证十大典型案例,北京市东方公证处报送的案例被提名2024年度中国公证十大典型案例。
2024年度中国公证十大典型案例
2024年度中国公证十大典型案例(提名)
上一篇:公证案例丨长安公证处:公证护航慈善梦 从意定监护到慈善信托执行的一站式解决方案
下一篇:从减到快、瞄准更好!北京“公证提质增效三年行动”成效看这里→
普通会员
公证员
公证员助理