公证法颁布18周年丨北京公证普法宣传“零距离” 法治精神润民心③
- 发布时间:2023-08-30

8月28日是
《中华人民共和国公证法》
颁布18周年
关于公证,你了解多少?
公证法和我们有什么关系?
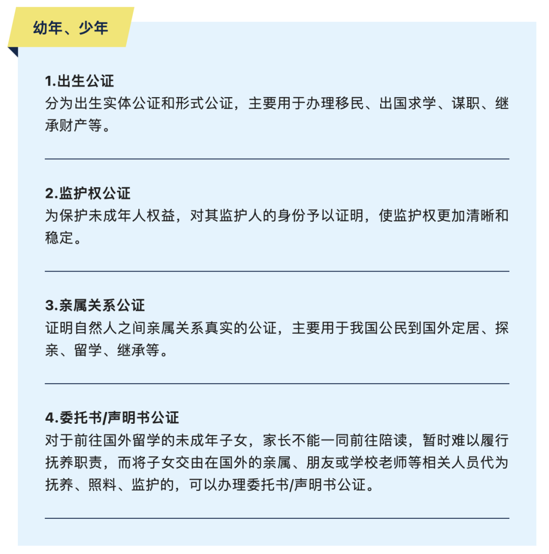
出生、求学、工作、婚姻.....
人生的每个阶段
都有公证保驾护航
点击图片了解
为了让群众
了解、熟悉和运用公证
营造学法知法的良好氛围
北京市公证行业
组织开展多项活动
用实际行动为公证法庆生
一起来看

东方公证处

8月28日,正值《中华人民共和国公证法》颁布18周年纪念日,北京市东方公证处举行“国家级社会管理和公共服务综合标准化试点——北京市东方公证处公证服务标准化试点项目启动仪式”,这标志着北京市公证行业首个国家级标准化试点项目进入全面建设阶段。
试点项目以满足人民群众“公正、透明、便捷、优质”的公证需求为目标,在公证服务标准化试点项目建设过程中,东方公证处将研制包括服务流程、业务办理、质效管理在内的重点标准,并以此为核心,建立起全流程公证服务标准体系。该试点工作实施期限为两年。
作为此次试点项目领导小组组长,北京市司法局党委委员、副局长马燕要求东方公证处聚焦民生领域,将与百姓群众需求联系密切的公证服务领域标准优先建立,优先实施。通过标准化规范化的公证服务举措,切实满足人民群众法律需求和期待。同时,提炼在区域、行业内可复制可推广的有益经验,在全行业内推广试点工作成果,提升标准化公证服务的社会公信力和群众认可度,深层次提升全市公证服务效能。
国信公证处

近日,北京市国信公证处集中开展“公证为民 情暖人心”系列普法宣传活动。公证处通过设立宣传点、悬挂宣传条幅、发放宣传资料、解答群众咨询等方式,向社会公众推介公证职能作用,宣传公证法、民法典相关法律内容。



国信公证处公证员杨颖、闫烁西、何平分别来到北京市海淀区人大附中社区居委会、北京科技大学社区居委会开展“庆祝公证法颁布18周年”公证法治宣传活动。公证员向群众宣讲继承、遗嘱、委托、赠与等与百姓生活息息相关的公证法律法规,为前来咨询的群众答疑解惑,有效普及了公证法律知识,以真诚的服务获得居民认可。

此外,国信公证处副主任李德新应邀到中关村科学城数字文化产业园,为园区企业做知识产权保护专题讲座。讲座中,李德新不仅向参会企业介绍了数字经济背景下知识产权保护的相关公证法律知识,也结合国信公证处的知识产权保护工作,详细介绍了电子数据保全服务。与会企业代表们表示,此次讲座内容丰富全面、专业性强,不仅增强了大家的知识产权保护意识,还学到如何运用公证手段维护企业权益。
首佳公证处

8月25日起,北京市首佳公证处组织开展“不忘初心使命 公证一路同行”主题普法宣传活动。公证处接待大厅内悬挂宣传条幅,电子显示屏滚动播出公证法、民法典等相关法律法规及相关公证知识,向来处咨询、办证的当事人发放宣传资料。公证人员用通俗易懂的语言解答群众咨询,详细讲解办证程序、办理时间、收费等问题,并结合大家关心的遗嘱、继承、委托等内容,现场普及民法典相关知识,努力增强群众的法律意识。
恒信公证处


8月28日,北京市恒信公证处开展“公证法颁布18周年”纪念活动,邀请群众到公证处参观,向群众发放公证宣传资料,免费提供法律咨询,现场为群众答疑解惑,让更多群众接触并学习公证法基本知识,对公证受理条件、受理事项和范围有了进一步了解,公证人员耐心解答,热情服务的工作态度受到群众一致好评。此次活动解答群众法律咨询35人次,共发放公证宣传资料50余份。
潞洲公证处

8月28日至9月1日,北京市潞洲公证处于北京市通州区公共法律服务中心开展公证咨询和普法宣传周活动。现场通过电子屏幕滚动播放民法典、公证法相关宣传视频,宣传潞洲公证处的惠企便民举措,公证人员介绍办理公证的流程和收费标准,发放公证宣传材料,解答来访群众公证咨询。经统计,8月28日共接待来访群众200余人次,发放宣传资料60余份,解答咨询50件次。
龙诚公证处

8月25日,北京市龙诚公证处联合北京市顺义区光明街道司法所,到光明街道裕龙四区的社区举办“法治进社区”普法讲堂宣传活动。公证员孙海洋结合典型案例,向居民讲解公证的概念以及大家关心的遗嘱、赠与、继承、财产协议等法律知识,在现场解答大家在生活中遇到的实际问题,并提出专业建议,部分居民与公证员互动交流,此次活动受到社区居民一致好评。
志诚公证处

8月28日,北京市志诚公证处在业务大厅开展公证法颁布18周年普法宣传活动。公证处工作人员通过解答群众提出的公证法律问题,在业务大厅中发放公证宣传资料、介绍公证服务流程等方式让群众进一步了解公证知识。
国泰公证处

8月28日,北京市国泰公证处在北京市怀柔区城市森林公园开展普法宣传活动。在公证处主任任毅的带领下,公证人员为居民介绍公证业务范围、办理程序等知识,详细讲解与居民生活息息相关的继承、婚姻等法律知识,现场解答居民提出的问题,派发公证宣传资料100余份,此次活动让居民进一步了解办理公证的相关法律知识,提高群众尊法、学法、懂法、守法、用法意识。
部分资料来源:湘西普法网








